Bonitasoft avanza en su modelización de procesos empresariales con BPMN2
El proveedor de soluciones de Gestión de Procesos de Negocio (BPM) Bonitasoft ha reforzado su compromiso con la eficiencia operativa empresarial mediante la integración avanzada de BPMN (Business Process Model & Notation) en su plataforma Bonita. Esta metodología gráfica permite a las empresas mapear y visualizar con claridad sus procesos de negocio, facilitando una automatización que mejora la productividad, reduce costos operativos y fortalece la colaboración entre departamentos de negocio y TI.
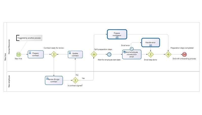
El BPMN es un estándar desarrollado por el Object Management Group (OMG) que proporciona una representación visual intuitiva para modelar procesos de negocio complejos basados en objetos. Esta herramienta gráfica permite a todos los interesados, desde analistas hasta desarrolladores y responsables de negocio, comprender con precisión el ciclo de vida de los procesos, identificar cuellos de botella y detectar oportunidades de mejora continua.
“El BPMN facilita una colaboración efectiva entre los equipos de negocio y técnicos, asegurando que las empresas puedan transformar sus procesos de manera ágil y escalable”, comenta Christophe Bouron, CEO de Bonitasoft. “La automatización de procesos a través de BPMN transforma el caos en claridad, optimizando las operaciones empresariales para un entorno digital cada vez más complejo”.

La modelización de procesos: del diseño a la automatización
La clave de la modelización de procesos radica en la capacidad de crear representaciones visuales claras que identifiquen los componentes esenciales de un flujo de trabajo. Los diagramas BPMN permiten mapear cada tarea (“qué”), asignar responsabilidades (“quién”) y definir el orden de ejecución (“cómo”), asegurando un comienzo y un final claros para cada proceso. Además, estas representaciones pueden incluir subprocesos o workflows dependientes, aportando visibilidad incluso a los procesos más complejos.
Bonitasoft se diferencia al ofrecer en su plataforma Bonita una funcionalidad de modelización basada en el estándar BPMN 2.0. Esta capacidad permite diseñar procesos de extremo a extremo que, una vez modelados, se convierten en aplicaciones funcionales. Así, los equipos de desarrollo pueden trabajar con estos modelos para integrarlos con sistemas empresariales clave como CRM, ERP o servicios SaaS, ampliando su funcionalidad y asegurando que todas las operaciones se orquesten de manera eficiente y sin errores.
Automatización y eficiencia en el entorno digital actual
En un entorno empresarial cada vez más digitalizado y complejo, la integración de distintos sistemas es fundamental para optimizar procesos críticos. Según recientes estudios de mercado, se espera que el sector global del BPM alcance un valor de 21.400 millones de dólares para 2025, impulsado principalmente por la necesidad de automatización y optimización operativa en todas las industrias. Las empresas buscan plataformas que puedan no solo mapear y modelar procesos, sino también automatizarlos y adaptarse a las demandas cambiantes del mercado.
Bonitasoft ha desarrollado su solución para permitir una orquestación completa de procesos empresariales, integrando distintas fuentes de datos y sistemas. Con Bonita, la automatización no se limita a simplificar tareas repetitivas; también facilita la adaptación y escalabilidad de las operaciones, permitiendo a las empresas crecer sin añadir complejidad innecesaria a sus flujos de trabajo.
“Para Bonitasoft, la automatización de procesos empresariales no es solo una cuestión de tecnología, sino de estrategia. El BPMN permite unir el conocimiento empresarial con la agilidad técnica, haciendo posible que las empresas optimicen sus operaciones de manera rápida y eficiente”, añade Bouron. “Con nuestra plataforma, las organizaciones pueden reducir errores, acortar tiempos de ciclo y lograr una mayor eficiencia operativa, mejorando así su competitividad en el mercado”.
La empresa fundada en 2009 extiende las capacidades de la automatización de procesos con su enfoque por unificar las necesidades técnicas y empresariales en una plataforma unificada open source accesible a empresas de todo tamaño y sector de actividad.
SPARK Matrix 2024
La empresa fundada en 2009 extiende las capacidades de la automatización de procesos con su enfoque por unificar las necesidades técnicas y empresariales en una plataforma unificada open source accesible a empresas de todo tamaño y sector de actividad. Recientemente ha sido reconocida como líder en el SPARK Matrix 2024 de QKS Group para Suites de Gestión Inteligente de Procesos de Negocio. Es la cuarta ocasión en que Bonitasoft alcanza esta distinción, destacando su tecnológica y su impacto en los clientes.

SPARK Matrix, realizado por QKS Group, ofrece una perspectiva estratégica sobre tecnologías de automatización de procesos. Evalúa las dinámicas globales del mercado, las principales tendencias, el panorama de los proveedores y el posicionamiento de la competencia, ayudando a las organizaciones a evaluar las capacidades de los proveedores, comprender sus posiciones en el mercado y obtener una ventaja competitiva en el cambiante espacio de iBPMS.
Según Kunal Pakhale, analista senior de QKS Group, “Bonitasoft destaca por su arquitectura abierta personalizable, que permite implementaciones en entornos de nube privada, pública e híbrida. Esto asegura flexibilidad para satisfacer las diversas necesidades de las organizaciones. Las capacidades avanzadas de monitorización y análisis de la plataforma proporcionan información en tiempo real, optimizando el rendimiento de los procesos”.

Pakhale añadió: “Bonitasoft es muy valorada por la comunidad de desarrolladores por la gran flexibilidad que ofrece a través de su SDK, que permite utilizar los principales IDE para crear y probar extensiones. Además, la perfecta integración de la plataforma con sistemas de terceros, las completas capacidades de RPA y las funciones de bajo código fáciles de usar la convierten en la opción preferida de las organizaciones que buscan soluciones escalables e innovadoras para la automatización y transformación de procesos”.
Innovación de low code y open code
El enfoque de Bonitasoft de low code y open code para la automatización inteligente de procesos es clave para su posición de liderazgo. La plataforma asegura una integración fluida con sistemas existentes a través de API REST y es compatible con los estándares BPMN2, permitiendo a las organizaciones de diferentes sectores industriales lograr una automatización eficiente. Entre sus funciones avanzadas se incluyen la automatización de documentos, la integración de RPA, los controladores de eventos y las aplicaciones de usuario personalizables.
Nicolas Chabanoles, CPTO de Bonitasoft, comentó: “En Bonitasoft estamos orgullosos de ser reconocidos como líder en el SPARK Matrix 2024 para Suites de Gestión Inteligente de Procesos de Negocio. Nuestros productos Bonita para la automatización de procesos y la inteligencia en procesos de negocio continúan evolucionando con capacidades de inteligencia artificial, ofreciendo herramientas aún más potentes para responder a los desafíos que enfrentan las empresas hoy en día”.

Modelaje de los iBPMS
QKS Group define iBPMS como un conjunto integrado de tecnologías basadas en la nube que permiten la automatización de procesos de negocio mediante herramientas de código bajo o sin código, conectando personas, sistemas, máquinas y dispositivos IoT. Estas suites incorporan toma de decisiones en tiempo real, procesamiento de eventos complejos, motores de reglas de negocio, inteligencia artificial y capacidades interactivas de redes sociales para fomentar la colaboración y el intercambio de conocimiento.
El enfoque basado en modelos de iBPMS permite a las organizaciones monitorizar, gestionar y optimizar procesos de negocio complejos, logrando ventajas competitivas sostenibles. Se trata de un mercado que sigue creciendo a medida que las organizaciones de todo el mundo priorizan la transformación digital. Las principales tendencias incluyen:
- Integración de inteligencia artificial avanzada para mejorar la toma de decisiones y los análisis predictivos
- Adopción de plataformas de código bajo para democratizar la automatización
- Soluciones nativas en la nube para escalabilidad e integración
- Tecnologías de minería de procesos para mejoras continuas




